Instance Verification Kit (IVK)
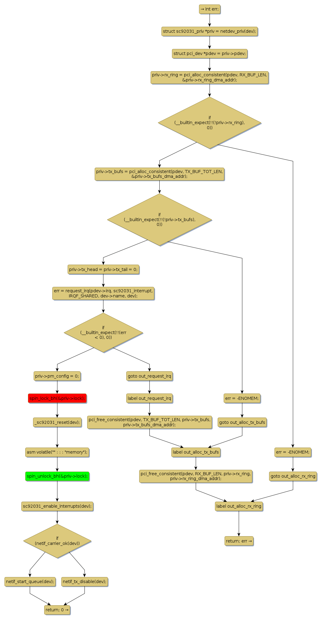
spin lock @ [25950+26+/linux-3.19-rc1/drivers/net/ethernet/silan/sc92031.c]
Instance Signature: lock
|
The Matching Pair Graph:
|
|
Function Name
|
Control Flow Graph (CFG)
|
Events Flow Graph (EFG)
|
Source Correspondence
|
|
sc92031_open
|
|
|
[25224+12+/linux-3.19-rc1/drivers/net/ethernet/silan/sc92031.c]
|